信阳网

 找回密码
 注册
查看: 9771|回复: 0

2021年信阳市各普通高中招生计划分配方案发布

[复制链接]
发表于 2022-5-28 15:30:48 | 显示全部楼层 |阅读模式 | 来自河南


关于报名

普通高中招生考试统一实行网上报名,中招报名工作由各县区教育(体育)局基础教育部门负责统一组织实施,考生通过河南省高中阶段教育招生 信息服务平台 (http://gzgl.jyt.henan.gov.cn/zk/)进行网上报名和志愿填报。报名时需交纳报名及考务费38元。


关于资格审查

考生必须符合在所就读的初中学校学区内,并在初中一年级注册学籍且连续三年在本学校就读的应届初中毕业生,方可具备当地分配生资格。

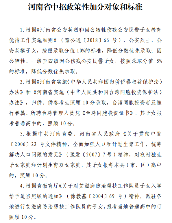
我市普通高中招生政策性加分对象和标准,要按照河南省教育厅招生文件中规定的普通高中招生政策性加分对象和标准严格执行。凡申请享受照顾政策的考生须向初中学校提供需要审查的有关材料。初中班主任和校长要逐人逐项核实原证件和复印件,严格甄别材料真伪,严防各种弄虚作假现象。对符合条件的考生以学校为单位报县区教育(体育)局基础教育部门汇总 审核备案,并由经办人员和分管领导签字确认后存档备查。

12.png 11.png


关于志愿填报

2021年我市普通高中志愿仍然统一实行平行志愿。中招考生填报志愿时间为6月13日至6月18日。考生在规定时限内,凭本人中招准考证号和报名时生成的密码,通过 “省中招平台”填报志愿。

省中招平台“志愿填报”栏预留有普通高中、普通中专、职业学校三个志愿填报端口。在考生信息采集分类报考时,报考类别为普通高中的,可兼报普通中专和职业学校;报考类别为普通中专和职业学校的,不能兼报普通高中。普通高中市提前批每个招生类型学校填报一个志愿,省级示范性高中录取每个批次三个平行志愿,市级示范性高中、一般高中录取每个批次二个平行志愿。


关于考试

2021年全省中招文化课考试仍为单科考试方案。全省统一命题考试的科目为:语文、数学、英语、物理、化学、道德与法治、历史。英语听力考试采用光盘播放,各考点要统一配备相关设备。


13.png
关于成绩发布

7月10日,全市统一公布中招成绩,考生可通过“省中招平台”进行成绩查询。


关于录取

我市招生录取工作安排如下:市提前批次录取(面向全市招生):信阳高中中韩国际班(120 人),信阳高中综合创新实验班(180 人),信阳市第二高级中学航空实验班(45 人)。考生可自主填报对应学校的一个志愿,录取时按照招生计划、考生志愿、考生总成绩、从高分到低分录满为止。录取时间7月15日;第一批录取:省级示范性普通高中录取(含信阳大别山高级中学)。信阳高级中学录取报有本校志愿的考生,如第一志愿没有完成计划,则从第二志愿和第三志愿中择优录取,录取时间7月16日至7月17日。其他省级示范性高中录取时间7月18日至7月21日。第二批录取:市级示范性普通高中录取。录取时间7月22日至7月26日。第三批录取:一般普通高中(含民办普通高中)录取。录取时间7月27日至7月29日。

14.png

考生征求志愿安排在8月5日—8月7日进行,各县区对没有完成招生计划的普通高中学校,根据剩余计划制订征求志愿方案以文件形式上报市教体局中招办,未被录取和服从志愿调剂的考生可在征求志愿时可重新选报一次志愿,进行补录 。征求志愿补录时间安排在8月8日—8月15日。全市普通高中招生录取工作于8月20日之前全部结束。



您需要登录后才可以回帖 登录 | 注册

本版积分规则

QQ|Archiver|小黑屋|信阳网 ( 豫ICP备11020369号-2

违法不良信息举报中心   河南省互联网违法和不良信息举报中心

豫公网安备 41159002000073号

GMT+8, 2026-1-18 18:56 , Processed in 1.307027 second(s), 27 queries .

Powered by xywcms! X3.4

© 2001-2013 信阳中和文化传播有限公司.

快速回复 返回顶部 返回列表